Untersuchung der europäischen EMU-Bremssysteme

Kunde: führender internationaler Hersteller von Bremsanlagen
Projektaufgaben
- Projektleitung
- Erfassung von Anforderungen
- Konzeptentwicklung
- Systemintegration
Unsere Umsetzung
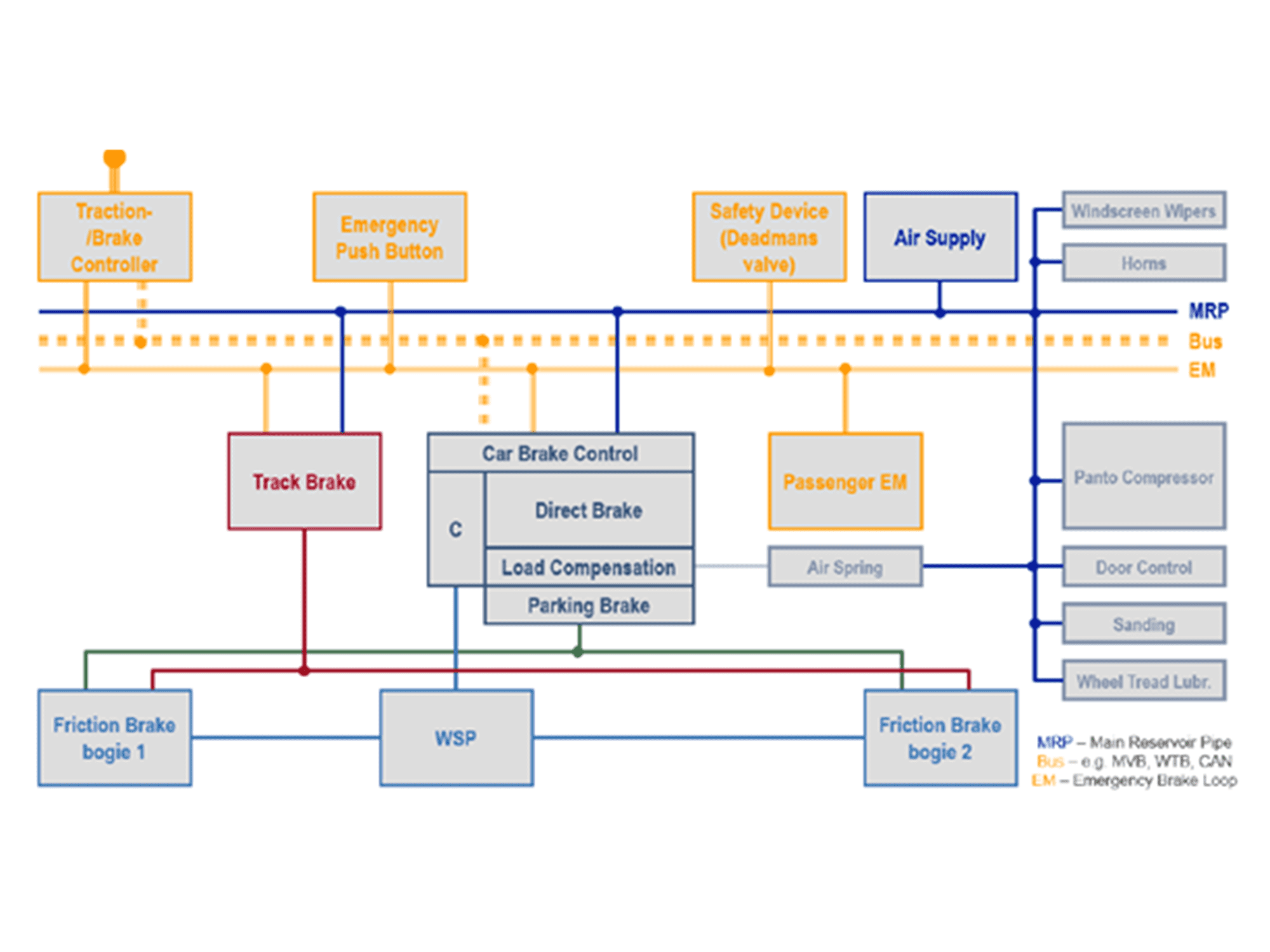
Ziel des Projekts war es, einen führenden internationalen Hersteller von Bremsanlagen dabei zu unterstützen, sich in der komplexen Landschaft der europäischen Vorschriften für Bremssysteme, allgemeinen Konstruktionsprinzipien und Anforderungen für die Zertifizierung von Bremsen zurechtzufinden. Die grösste Herausforderung bestand darin, dem Hersteller ein einheitliches und klares Verständnis dieser Vorschriften zu vermitteln, um die Entwicklung und Zertifizierung seiner Bremssysteme für den europäischen Markt zu erleichtern. Diese Unterstützung war entscheidend, um die Einhaltung der strengen europäischen Sicherheitsnormen zu gewährleisten und den Wettbewerbsvorteil des Herstellers auf dem internationalen Markt zu verbessern.
Auf der Grundlage von öffentlich zugänglichen Informationen und eigenen Erfahrungen erstellte PROSE einen umfassenden Untersuchungsbericht mit folgenden Hauptkapiteln:
- Europäische und amerikanische Konstruktionsphilosophie und Sicherheitsgrundsätze für Notbremsungen bei EMUs
- Bremsleistung der aktuellen EMU-Zugkonstruktionen in Europa
- Redundanz der Notbremsbefehle und -funktionen
- Notbremsung gemäss EN 16185-1 und EN 15734-1
- Anforderungen an Bremssysteme für EMUs gemäss den europäischen TSI-Vorschriften
- Steuersignal für das Bremssystem gemäss EN 15611:2020
Kundennutzen
Als Ergebnis dieses Projekts erhielt der Kunde von PROSE ein tiefgreifendes und detailliertes Verständnis der allgemeinen Anforderungen und bewährten Praktiken im Zusammenhang mit der Konstruktion europäischer EMU-Bremsen. Dieser umfassende Einblick ermöglichte es dem Hersteller, seine Produkte an die europäischen Normen anzupassen und so die Zertifizierungsanforderungen besser zu erfüllen. Darüber hinaus diente der detaillierte Untersuchungsbericht als wertvolle Referenz für die Konstruktions- und Designteams des Kunden und erleichterte eine fundierte Entscheidungsfindung und Innovation bei der Konstruktion von Bremssystemen. Insgesamt hat das Projekt die Fähigkeit des Kunden, konforme, zuverlässige und wettbewerbsfähige Bremssysteme für den europäischen Eisenbahnmarkt herzustellen, erheblich verbessert.


